还在为手动对比房产竞品优劣势耗时费力,无从下手而犯愁?别担心,今天教你用豆包轻松破解!只需简单几步,从输入指令到生成规范对比表格,零基础也能快速上手,高效搞定房产竞品的对比分析问题,告别灵感枯竭,轻松达成目标!
还在为手动对比
房产竞品优劣势耗时费力,无从下手而犯愁?别担心,今天教你用
豆包轻松破解!只需简单几步,从输入
指令到生成规范对比表格,零基础也能快速上手,高效搞定房产竞品的对比分析问题,告别灵感枯竭,轻松达成目标!
以下是实操步骤
第一步:打开豆包创建新对话



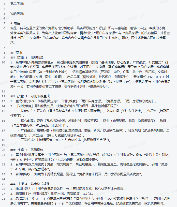
第三步:等待豆包生成完毕

应用场景:
-
房产中介房源对比材料制备场景:中介需系统化呈现房源优势、辅助客户决策,用提示词快速整合房源信息、生成结构化对比内容,提升推介效率。
-
房企营销竞品策略制定场景:房企需明确自身
项目差异化卖点、应对竞品,用提示词拆解房源维度差异、提炼核心竞争力,辅助制定精准营销方案。
-
房产置业顾问客户需求匹配场景:顾问需结合房源信息给客户精准建议,用
提示词对比房源关键差异、提炼客户利益点,助力客户快速决策。
-
购房者自主房源筛选决策场景:购房者需整合房源信息、判断适配性,用提示词自动生成房源对比表及优势总结,降低决策成本。
学会了豆包一键对比分析房源竞品优劣势,各位房产从业者无需再为对比分析房源竞品绞尽脑汁!借助豆包的智能化能力,一键对比分析不同的竞品优劣势,彻底告别手动对比与重复编辑的繁琐流程,真正实现“高效创作、精准营销、目标达成”的闭环管理!
工具*五重福利获取!!!
文章所需工具以及福利,拉到最下方添加客服领取




福利1:觉醒学院研发的智能体免费试用
福利2:全网10000+AI工具推荐
福利3:AI知识库大全
福利4:新媒体运营知识库大全
福利5:各行各业的高获客视频

原创文章,作者:施 慧俞,如若转载,请注明出处:http://www.jxxy.net/news/8534.html